消防應急照明和疏散指示系統的設計

消防應急照明和疏散指示系統是指在發生火災時,為人員疏散、逃生、消防作業提供指示或照明的各類燈具,是建筑中不可缺少的重要消防設施。正確選擇消防應急燈具,合理地設計、安裝及科學地使用消防應急燈具對充分發揮系統的性能,保證其在發生火災時,能有效地指導人員疏散和消防人員的消防作業,都有十分重要的作用和意義。
1、消防應急照明和疏散指示系統按消防應急燈具的控制方式可分為集中控制型系統和非集中控制型系統。
2、系統類型的選擇應根據建、構筑物的規模、使用性質及日常管理及維護難易程度等因素確定,并應符合下列規定:
(1)設置消防控制室的場所應選擇集中控制型系統;
(2)設置火災自動報警系統,但未設置消防控制室的場所宜選擇集中控制型系統;
(3)其他場所可選擇非集中控制型系統。
3、系統設計應遵循系統架構簡潔、控制簡單的基本設計原則,包括燈具布置、系統配電、系統在非火災狀態下的控制設計、系統在火災狀態下的控制設計;集中控制型系統尚應包括應急照明控制器和系統通信線路的設計。
4、系統設計前,應根據建、構筑物的結構形式和使用功能,以防火分區、樓層、隧道區間、地鐵站臺和站廳等為基本單元確定各水平疏散區域的疏散指示方案。疏散指示方案應包括確定各區域疏散路徑、指示疏散方向的消防應急標志燈具的指示方向和指示疏散出口、安全出口消防應急標志燈具的工作狀態,并應符合下列規定:
(1)具有一種疏散指示方案的區域,應按照最短路徑疏散的原則確定該區域的疏散指示方案。
(2)具有兩種及以上疏散指示方案的區域應符合下列規定:
1)需要借用相鄰防火分區疏散的防火分區,應根據火災時相鄰防火分區可借用和不可借用的兩種情況,分別按最短路徑疏散原則和避險原則確定相應的疏散指示方案。
2)需要采用不同疏散預案的交通隧道、地鐵隧道、地鐵站臺和站廳等場所,應分別按照最短路徑疏散原則和避險疏散原則確定相應疏散指示方案;其中,按最短路徑疏散原則確定的疏散指示方案應為該場所默認的疏散指示方案。
5、系統中的應急照明控制器、應急照明集中電源、應急照明配電箱和燈具應選擇符合現行國家標準《消防應急照明和疏散指示系統》GB 17945規定和有關市場準入制度的產品。
6、住宅建筑中,當燈具采用自帶蓄電池供電方式時,消防應急照明可以兼用日常照明。
1、燈具的選擇應符合下列規定:
(1)應選擇采用節能光源的燈具,消防應急照明燈具的光源色溫不應低于2700K。
(2)不應采用蓄光型指示標志替代消防應急標志燈具。
(3)燈具的蓄電池電源宜優先選擇安全性高、不含重金屬等對環境有害物質的蓄電池。
(4)設置在距地面8m及以下的燈具的電壓等級及供電方式應符合下列規定:
1)應選擇A型燈具;
2)地面上設置的標志燈應選擇集中電源A型燈具;
3)未設置消防控制室的住宅建筑,疏散走道、樓梯間等場所可選擇自帶電源B型燈具。
(5)燈具面板或燈罩的材質應符合下列規定:
1)除地面上設置的標志燈的面板可以采用厚度4mm及以上的鋼化玻璃外,設置在距地面1m及以下的標志燈的面板或燈罩不應采用易碎材料或玻璃材質;
2)在頂棚、疏散路徑上方設置的燈具的面板或燈罩不應采用玻璃材質。
(6)標志燈的規格應符合下列規定:
1)室內高度大于4.5m的場所,應選擇特大型或大型標志燈;
2)室內高度為3.5m~4.5m的場所,應選擇大型或中型標志燈;
3)室內高度小于3.5m的場所,應選擇中型或小型標志燈。
(7)燈具及其連接附件的防護等級應符合下列規定:
1)在室外或地面上設置時,防護等級不應低于IP67;
2)在隧道場所、潮濕場所內設置時,防護等級不應低于IP65;
3)B型燈具的防護等級不應低于IP34。
(8)標志燈應選擇持續型燈具。
(9)交通隧道和地鐵隧道宜選擇帶有米標的方向標志燈。
2、燈具的布置應根據疏散指示方案進行設計,且燈具的布置原則應符合下列規定:
(1)照明燈的設置應保證為人員在疏散路徑及相關區域的疏散提供最基本的照度;
(2)標志燈的設置應保證人員能夠清晰地辨識疏散路徑、疏散方向、安全出口的位置、所處的樓層位置。
3、火災狀態下,燈具光源應急點亮、熄滅的響應時間應符合下列規定:
(1)高危險場所燈具光源應急點亮的響應時間不應大于0.25s;
(2)其他場所燈具光源應急點亮的響應時間不應大于5s;
(3)具有兩種及以上疏散指示方案的場所,標志燈光源點亮、熄滅的響應時間不應大于5s。
4、系統應急啟動后,在蓄電池電源供電時的持續工作時間應滿足下列要求:
(1)建筑高度大于100m的民用建筑,不應小于1.5h。
(2)醫療建筑、老年人照料設施、總建筑面積大于100000㎡的公共建筑和總建筑面積大于20000㎡的地下、半地下建筑,不應少于1.0h。
(3)其他建筑,不應少于0.5h。
(4)城市交通隧道應符合下列規定:
1)一、二類隧道不應小于1.5h,隧道端口外接的站房不應小于2.0h;
2)三、四隧類道不應小于1.0h,隧道端口外接的站房不應小于1.5h。
(5)本條第(1)款~第(4)款規定的場所中,當按照本文相關規定設計時,持續工作時間應分別增加設計文件規定的燈具持續應急點亮時間。
(6)集中電源的蓄電池組和燈具自帶蓄電池達到使用壽命周期后標稱的剩余容量應保證放電時間滿足本條第(1)款~第(5)款規定的持續工作時間。
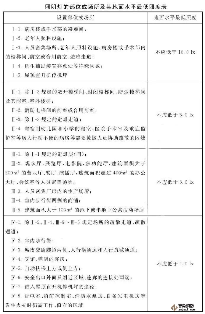
5、照明燈應采用多點、均勻布置方式,建、構筑物設置照明燈的部位或場所疏散路徑地面水平最低照度應符合下表的規定。

6、賓館、酒店的每個客房內宜設置疏散用手電筒。
7、標志燈應設在醒目位置,應保證人員在疏散路徑的任何位置、在人員密集場所的任何位置都能看到標志燈。
8、出口標志燈的設置應符合下列規定:
(1)應設置在敞開樓梯間、封閉樓梯間、防煙樓梯間、防煙樓梯間前室入口的上方;
(2)地下或半地下建筑(室)與地上建筑共用樓梯間時,應設置在地下或半地下樓梯通向地面層疏散門的上方;
(3)應設置在室外疏散樓梯出口的上方;
(4)應設置在直通室外疏散門的上方;
(5)在首層采用擴大的封閉樓梯間或防煙樓梯間時,應設置在通向樓梯間疏散門的上方;
(6)應設置在直通上人屋面、平臺、天橋、連廊出口的上方;
(7)地下或半地下建筑(室)采用直通室外的豎向梯疏散時,應設置在豎向梯開口的上方;
(8)需要借用相鄰防火分區疏散的防火分區中,應設置在通向被借用防火分區甲級防火門的上方;
(9)應設置在步行街兩側商鋪通向步行街疏散門的上方;
(10)應設置在避難層、避難間、避難走道防煙前室、避難走道入口的上方;
(11)應設置在觀眾廳、展覽廳、多功能廳和建筑面積大于400㎡的營業廳、餐廳、演播廳等人員密集場所疏散門的上方。
9、方向標志燈的設置應符合下列規定:
(1)有維護結構的疏散走道、樓梯應符合下列規定:
1)應設置在走道、樓梯兩側距地面、梯面高度1m以下的墻面、柱面上;
2)當安全出口或疏散門在疏散走道側邊時,應在疏散走道上方增設指向安全出口或疏散門的方向標志燈;
3)方向標志燈的標志面與疏散方向垂直時,燈具的設置間距不應大于20m;方向標志燈的標志面與疏散方向平行時,燈具的設置間距不應大于10m。
(2)展覽廳、商店、候車(船)室、民航候機廳、營業廳等開敞空間場所的疏散通道應符合下列規定:
1)當疏散通道兩側設置了墻、柱等結構時,方向標志燈應設置在距地面高度1m以下的墻面、柱面上;當疏散通道兩側無墻、柱等結構時,方向標志燈應設置在疏散通道的上方。
2)方向標志燈的標志面與疏散方向垂直時,特大型或大型方向標志燈的設置間距不應大于30m,中型或小型方向標志燈的設置間距不應大于20m;方向標志燈的標志面與疏散方向平行時,特大型或大型方向標志燈的設置間距不應大于15m,中型或小型方向標志燈的設置間距不應大于10m。
(3)保持視覺連續的方向標志燈應符合下列規定:
1)應設置在疏散走道、疏散通道地面的中心位置;
2)燈具的設置間距不應大于3m。
(4)方向標志燈箭頭的指示方向應按照疏散指示方案指向疏散方向,并導向安全出口。
10、樓梯間每層應設置指示該樓層的標志燈。
11、人員密集場所的疏散出口、安全出口附近應增設多信息復合標志燈具。
1、系統配電應根據系統的類型、燈具的設置部位、燈具的供電方式進行設計。燈具的電源應由主電源和蓄電池電源組成,且蓄電池電源的供電方式分為集中電源供電方式和燈具自帶蓄電池供電方式。燈具的供電與電源轉換應符合下列規定:
(1)當燈具采用集中電源供電時,燈具的主電源和蓄電池電源應由集中電源提供,燈具主電源和蓄電池電源在集中電源內部實現輸出轉換后應由同一配電回路為燈具供電;
(2)當燈具采用自帶蓄電池供電時,燈具的主電源應通過應急照明配電箱一級分配電后為燈具供電,應急照明配電箱的主電源輸出斷開后,燈具應自動轉入自帶蓄電池供電。
2、應急照明配電箱或集中電源的輸入及輸出回路中不應裝設剩余電流動作保護器,輸出回路嚴禁接入系統以外的開關裝置、插座及其他負載。
3、水平疏散區域燈具配電回路的設計應符合下列規定:
(1)應按防火分區、同一防火分區的樓層、隧道區間、地鐵站臺和站廳等為基本單元設置配電回路;
(2)除住宅建筑外,不同的防火分區、隧道區間、地鐵站臺和站廳不能共用同一配電回路;
(3)避難走道應單獨設置配電回路;
(4)防煙樓梯間前室及合用前室內設置的燈具應由前室所在樓層的配電回路供電;
(5)配電室、消防控制室、消防水泵房、自備發電機房等發生火災時仍需工作、值守的區域和相關疏散通道,應單獨設置配電回路。
4、豎向疏散區域燈具配電回路的設計應符合下列規定:
(1)封閉樓梯間、防煙樓梯間、室外疏散樓梯應單獨設置配電回路;
(2)敞開樓梯間內設置的燈具應由燈具所在樓層或就近樓層的配電回路供電。
(3)避難層和避難層連接的下行樓梯間應單獨設置配電回路。
5、任一配電回路配接燈具的數量、范圍應符合下列規定:
(1)配接燈具的數量不宜超過60只;
(2)道路交通隧道內,配接燈具的范圍不宜超過1000m;
(3)地鐵隧道內,配接燈具的范圍不應超過一個區間的1/2。
6、任一配電回路的額定功率、額定電流應符合下列規定:
(1)配接燈具的額定功率總和不應大于配電回路額定功率的80%;
(2)A型燈具配電回路的額定電流不應大于6A;B型燈具配電回路的額定電流不應大于10A。
7、燈具采用自帶蓄電池供電時,應急照明配電箱的設計應符合下列規定:
(1)應急照明配電箱的選擇應符合下列規定:
1)應選擇進、出線口分開設置在箱體下部的產品;
2)在隧道場所、潮濕場所,應選擇防護等級不低于IP65的產品;在電氣豎井內,應選擇防護等級不低于IP33的產品。
(2)應急照明配電箱的設置應符合下列規定:
1)宜設置于值班室、設備機房、配電間或電氣豎井內;
2)人員密集場所,每個防火分區應設置獨立的應急照明配電箱;非人員密集場所,多個相鄰防火分區可設置一個共用的應急照明配電箱;
3)防煙樓梯間應設置獨立的應急照明配電箱,封閉樓梯間宜設置獨立的應急照明配電箱。
(3)應急照明配電箱的供電應符合下列規定:
1)集中控制型系統中,應急照明配電箱應由消防電源的專用應急回路或所在防火分區、同一防火分區的樓層、隧道區間、地鐵站臺和站廳的消防電源配電箱供電;
2)非集中控制型系統中,應急照明配電箱應由防火分區、同一防火分區的樓層、隧道區間、地鐵站臺和站廳的正常照明配電箱供電;
3)A型應急照明配電箱的變壓裝置可設置在應急照明配電箱內或其附近。
(4)應急照明配電箱的輸出回路應符合下列規定:
1)A型應急照明配電箱的輸出回路不應超過8路;B型應急照明配電箱的輸出回路不應超過12路;
2)沿電氣豎井垂直方向為不同樓層的燈具供電時,應急照明配電箱的每個輸出回路在公共建筑中的供電范圍不宜超過8層,在住宅建筑的供電范圍不宜超過18層。
8、燈具采用集中電源供電時,集中電源的設計應符合下列規定:
(1)集中電源的選擇應符合下列規定:
1)應根據系統的類型及規模、燈具及其配電回路的設置情況、集中電源的設置部位及設備散熱能力等因素綜合選擇適宜電壓等級與額定輸出功率的集中電源;集中電源額定輸出功率不應大于5kW;設置在電纜豎井中的集中電源額定輸出功率不應大于1kW;
2)蓄電池電源宜優先選擇安全性高、不含重金屬等對環境有害物質的蓄電池(組);
3)在隧道場所、潮濕場所,應選擇防護等級不低于IP65的產品;在電氣豎井內,應選擇防護等級不低于IP33的產品。
(2)集中電源的設置應符合下列規定:
1)應綜合考慮配電線路的供電距離、導線截面、壓降損耗等因素,按防火分區的劃分情況設置集中電源;燈具總功率大于5kW的系統,應分散設置集中電源;
2)應設置在消防控制室、低壓配電室、配電間內或電氣豎井內;設置在消防控制室內時,應符合本標準第3.4.6條的規定;集中電源的額定輸出功率不大于1kW時,可設置在電氣豎井內;
3)設置場所不應有可燃氣體管道、易燃物、腐蝕性氣體或蒸汽;
4)酸性電池的設置場所不應存放帶有堿性介質的物質;堿性電池的設置場所不應存放帶有酸性介質的物質;
5)設置場所宜通風良好,設置場所的環境溫度不應超出電池標稱的工作溫度范圍。
(3)集中電源的供電應符合下列規定:
1)集中控制型系統中,集中設置的集中電源應由消防電源的專用應急回路供電,分散設置的集中電源應由所在防火分區、同一防火分區的樓層、隧道區間、地鐵站臺和站廳的消防電源配電箱供電;
2)非集中控制型系統中,集中設置的集中電源應由正常照明線路供電,分散設置的集中電源應由所在防火分區、同一防火分區的樓層、隧道區間、地鐵站臺和站廳的正常照明配電箱供電。
(4)集中電源的輸出回路應符合下列規定:
1)集中電源的輸出回路不應超過8路;
2)沿電氣豎井垂直方向為不同樓層的燈具供電時,集中電源的每個輸出回路在公共建筑中的供電范圍不宜超過8層,在住宅建筑的供電范圍不宜超過18層。
1、應急照明控制器的選型應符合下列規定:
(1)應選擇具有能接收火災報警控制器或消防聯動控制器干接點信號或DC24V信號接口的產品;
(2)應急照明控制器采用通信協議與消防聯動控制器通信時,應選擇與消防聯動控制器的通信接口和通訊協議的兼容性滿足現行國家標準《火災自動報警系統組件兼容性要求》GB 22134有關規定的產品;
(3)在隧道場所、潮濕場所,應選擇防護等級不低于IP65的產品;在電氣豎井內,應選擇防護等級不低于IP33的產品;
(4)控制器的蓄電池電源宜優先選擇安全性高、不含重金屬等對環境有害物質的蓄電池。
2、任一臺應急照明控制器直接控制燈具的總數量不應大于3200。
3、應急照明控制器的控制、顯示功能應符合下列規定:
(1)應能接收、顯示、保持火災報警控制器的火災報警輸出信號。具有兩種及以上疏散指示方案場所中設置的應急照明控制器還應能接收、顯示、保持消防聯動控制器發出的火災報警區域信號或聯動控制信號;
(2)應能按預設邏輯自動、手動控制系統的應急啟動,并應符合本標準第3.6.10~3.6.12條的規定;
(3)應能接收、顯示、保持其配接的燈具、集中電源或應急照明配電箱的工作狀態信息。
4、系統設置多臺應急照明控制器時,起集中控制功能的應急照明控制器的控制、顯示功能尚應符合下列規定:
(1)應能按預設邏輯自動、手動控制其他應急照明控制器配接系統設備的應急啟動,并應符合本文下文中的相關規定;
(2)應能接收、顯示、保持其他應急照明控制器及其配接的燈具、集中電源或應急照明配電箱的工作狀態信息。
5、建、構筑物中存在具有兩種及以上疏散指示方案的場所時,所有區域的疏散指示方案、系統部件的工作狀態應在應急照明控制器或專用消防控制室圖形顯示裝置上以圖形方式顯示。
6、應急照明控制器的設置應符合下列規定:
(1)應設置在消防控制室內或有人值班的場所;系統設置多臺應急照明控制器時,起集中控制功能的應急照明控制器應設置在消防控制室內,其他應急照明控制器可設置在電氣豎井、配電間等無人值班的場所。
(2)在消防控制室地面上設置時,應符合下列規定:
1)設備面盤前的操作距離,單列布置時不應小于1.5m;雙列布置時不應小于2m;
2)在值班人員經常工作的一面,設備面盤至墻的距離不應小于3m;
3)設備面盤后的維修距離不宜小于1m;
4)設備面盤的排列長度大于4m時,其兩端應設置寬度不小于1m的通道。
(3)在消防控制室墻面上設置時,應符合下列規定:
1)設備主顯示屏高度宜為1.5m~1.8m;
2)設備靠近門軸的側面距墻不應小于0.5m;
3)設備正面操作距離不應小于1.2m。
7、應急照明控制器的主電源應由消防電源供電;控制器的自帶蓄電池電源應至少使控制器在主電源中斷后工作3h。
8、集中電源或應急照明配電箱應按燈具配電回路設置燈具通信回路,且燈具配電回路和燈具通信回路配接的燈具應一致。
1、系統線路應選擇銅芯導線或銅芯電纜。
2、系統線路電壓等級的選擇應符合下列規定:
(1)額定工作電壓等級為50V以下時,應選擇電壓等級不低于交流300/500V的線纜;
(2)額定工作電壓等級為220/380V時,應選擇電壓等級不低于交流450/750V的線纜。
3、地面上設置的標志燈的配電線路和通信線路應選擇耐腐蝕橡膠線纜。
4、集中控制型系統中,除地面上設置的燈具外,系統的配電線路應選擇耐火線纜,系統的通信線路應選擇耐火線纜或耐火光纖。
5、非集中控制型系統中,除地面上設置的燈具外,系統配電線路的選擇應符合下列規定:
(1)燈具采用自帶蓄電池供電時,系統的配電線路應選擇阻燃或耐火線纜;
(2)燈具采用集中電源供電時,系統的配電線路應選擇耐火線纜。
6、同一工程中相同用途電線電纜的顏色應一致;線路正極“+”線應為紅色,負極“-”線應為藍色或黑色,接地線應為黃色綠色相間。
1、系統控制架構的設計應符合下列規定:
(1)系統設置多臺應急照明控制器時,應設置一臺起集中控制功能的應急照明控制器;
(2)應急照明控制器應通過集中電源或應急照明配電箱連接燈具,并控制燈具的應急啟動、蓄電池電源的轉換。
2、具有一種疏散指示方案的場所,系統不應設置可變疏散指示方向功能。
3、集中電源或應急照明配電箱與燈具的通信中斷時,非持續型燈具的光源應應急點亮、持續型燈具的光源由節電點亮模式轉入應急點亮模式。
4、應急照明控制器與集中電源或應急照明配電箱的通信中斷時,集中電源或應急照明配電箱應連鎖控制其配接的非持續型照明燈的光源應急點亮、持續型燈具的光源由節電點亮模式轉入應急點亮模式。
5、非火災狀態下,系統正常工作模式的設計應符合下列規定:
(1)應保持主電源為燈具供電;
(2)系統內所有非持續型照明燈應宜保持熄滅狀態,持續型照明燈的光源應保持節電點亮模式;
(3)標志燈的工作狀態應符合下列規定:
1)具有一種疏散指示方案的區域,區域內所有標志燈的光源應按該區域疏散指示方案保持節電點亮模式;
2)需要借用相鄰防火分區疏散的防火分區,區域內相關標志燈的光源應按該區域可借用相鄰防火分區疏散工況條件對應的疏散指示方案保持節電點亮模式;
3)需要采用不同疏散預案的交通隧道、地鐵隧道、地鐵站臺和站廳等場所,區域內相關標志燈的光源應按該區域默認疏散指示方案保持節電點亮模式。
6、在非火災狀態下,系統主電源斷電后,系統的控制設計應符合下列規定:
(1)集中電源或應急照明配電箱應連鎖控制其配接的非持續型照明燈的光源應急點亮、持續型燈具的光源由節電點亮模式轉入應急點亮模式;燈具持續應急點亮時間應符合設計文件的規定,且不應超過0.5h;
(2)系統主電源恢復后,集中電源或應急照明配電箱應連鎖其配接燈具的光源恢復原工作狀態;或燈具持續點亮時間達到設計文件規定的時間,且系統主電源仍未恢復供電時,集中電源或應急照明配電箱應連鎖其配接燈具的光源熄滅。
7、在非火災狀態下,任一防火分區、樓層、隧道區間、地鐵站臺和站廳的正常照明電源斷電后,系統的控制設計應符合下列規定:
(1)為該區域內設置燈具供配電的集中電源或應急照明配電箱應在主電源供電狀態下,連鎖控制其配接的非持續型照明燈的光源應急點亮、持續型燈具的光源由節電點亮模式轉入應急點亮模式;
(2)該區域正常照明電源恢復供電后,集中電源或應急照明配電箱應連鎖控制其配接的燈具的光源恢復原工作狀態。
8、火災確認后,應急照明控制器應能按預設邏輯手動、自動控制系統的應急啟動,具有兩種及以上疏散指示方案的區域應作為獨立的控制單元,且需要同時改變指示狀態的燈具應作為一個燈具組,由應急照明控制器的一個信號統一控制。
9、系統自動應急啟動的設計應符合下列規定:
(1)應由火災報警控制器或火災報警控制器(聯動型)的火災報警輸出信號作為系統自動應急啟動的觸發信號;
(2)應急照明控制器接收到火災報警控制器的火災報警輸出信號后,應自動執行以下控制操作:
1)控制系統所有非持續型照明燈的光源應急點亮,持續型燈具的光源由節電點亮模式轉入應急點亮模式;
2)控制B型集中電源轉入蓄電池電源輸出、B型應急照明配電箱切斷主電源輸出;
3)A型集中電源應保持主電源輸出,待接收到其主電源斷電信號后,自動轉入蓄電池電源輸出;A型應急照明配電箱應保持主電源輸出,待接收到其主電源斷電信號后,自動切斷主電源輸出。
10、應能手動操作應急照明控制器控制系統的應急啟動,且系統手動應急啟動的設計應符合下列規定:
(1)控制系統所有非持續型照明燈的光源應急點亮,持續型燈具的光源由節電點亮模式轉入應急點亮模式;
(2)控制集中電源轉入蓄電池電源輸出應急照明配電箱切斷主電源輸出。
11、需要借用相鄰防火分區疏散的防火分區,改變相應標志燈具指示狀態的控制設計應符合下列規定:
(1)應由消防聯動控制器發送的被借用防火分區的火災報警區域信號作為控制改變該區域相應標志燈具指示狀態的觸發信號;
(2)應急照明控制器接收到被借用防火分區的火災報警區域信號后,應自動執行以下控制操作:
1)按對應的疏散指示方案,控制該區域內需要變換指示方向的方向標志燈改變箭頭指示方向;
2)控制被借用防火分區入口處設置的出口標志燈的“出口指示標志”的光源熄滅、“禁止入內”指示標志的光源應急點亮;
3)該區域內其他標志燈的工作狀態不應被改變。
12、需要采用不同疏散預案的交通隧道、地鐵隧道、地鐵站臺和站廳等場所,改變相應標志燈具指示狀態的控制設計應符合下列規定:
(1)應由消防聯動控制器發送的代表相應疏散預案的聯動控制信號作為控制改變該區域相應標志燈具指示狀態的觸發信號;
(1)應急照明控制器接收到代表相應疏散預案的消防聯動控制信號后,應自動執行以下控制操作:
1)按對應的疏散指示方案,控制該區域內需要變換指示方向的方向標志燈改變箭頭指示方向;
2)控制該場所需要關閉的疏散出口處設置的出口標志燈的“出口指示標志”的光源熄滅、“禁止入內”指示標志的光源應急點亮;
3)該區域內其他標志燈的工作狀態不應改變。
1、非火災狀態下,系統的正常工作模式設計應符合下列規定:
(1)應保持主電源為燈具供電;
(2)系統內非持續型照明燈的光源應保持熄滅狀態;
(3)系統內持續型燈具的光源應保持節電點亮狀態。
2、在非火災狀態下,非持續型照明燈在主電供電時可由人體感應、聲控感應等方式感應點亮。
3、火災確認后,應能手動控制系統的應急啟動;設置區域火災報警系統的場所,尚應能自動控制系統的應急啟動。
4、系統手動應急啟動的設計應符合下列規定:
(1)燈具采用集中電源供電時,應能手動操作集中電源,控制集中電源轉入蓄電池電源輸出,同時控制其配接的所有非持續型照明燈的光源應急點亮、持續型燈具的光源由節電點亮模式轉入應急點亮模式;
(2)燈具采用自帶蓄電池供電時,應能手動操作切斷應急照明配電箱的主電源輸出,同時控制其配接的所有非持續型照明燈的光源應急點亮、持續型燈具的光源由節電點亮模式轉入應急點亮模式。
5、在設置區域火災報警系統的場所,系統的自動應急啟動設計應符合下列規定:
(1)燈具采用集中電源供電時,集中電源接收到火災報警控制器的火災報警輸出信號后,應自動轉入蓄電池電源輸出,并控制其配接的所有非持續型照明燈的光源應急點亮、持續型燈具的光源由節電點亮模式轉入應急點亮模式;
(2)燈具采用自帶蓄電池供電時,應急照明配電箱接收到火災報警控制器的火災報警輸出信號后,應自動切斷主電源輸出,并控制其配接的所有非持續型照明燈的光源應急點亮、持續型燈具的光源應由節電點亮模式轉入應急點亮模式。
1、避難間(層)及配電室、消防控制室、消防水泵房、自備發電機房等發生火災時仍需工作、值守的區域應同時設置備用照明、疏散照明和疏散指示標志。
2、系統備用照明的設計應符合下列規定:
(1)備用照明燈具可采用正常照明燈具,在火災時應保持正常的照度;
(2)備用照明燈具應由正常照明電源和消防電源專用應急回路互投后供電。
以上內容參考自中華人民共和國國家標準消防應急照明和疏散指示系統技術標準GB 51309-2018,僅供技術交流,現場設計和施工請根據現場具體情況并以相關國家標準和規定為準。依據以上內容所做的任何決策、作為或不作為,后果由行為人自行負責。
海灣消防安全有限公司主營:GST海灣消防報警設備銷售,消防工程施工改造,氣體滅火、電氣/漏電火災、消防水系統施工安裝,售后維修保養,檢測,調試,海灣消防網站:http://www.zzjqdkj.com/;海灣消防服務熱線:4006-598-119
本頁關鍵詞:


蘇公網安備32058102002148號