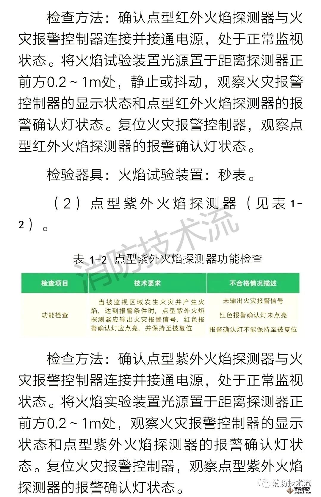
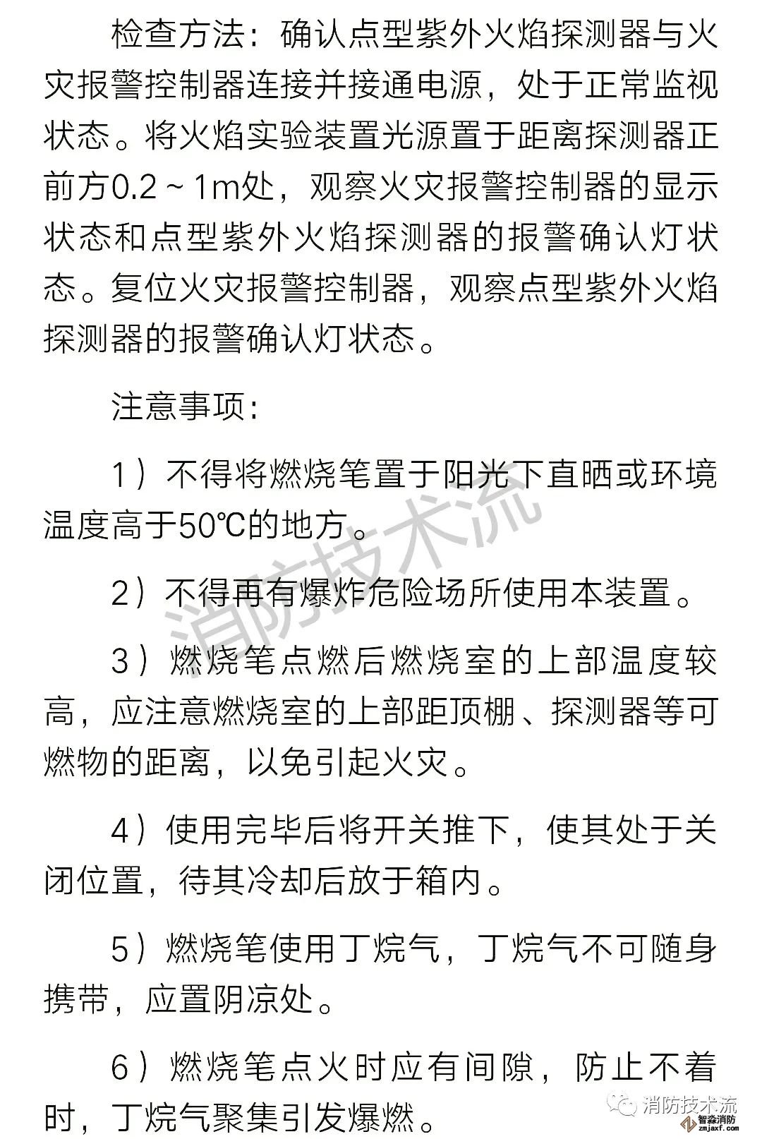
火焰探測器試驗裝置使用方法詳解

火焰探測器應用場所
火災時有強烈的火焰輻射,可能發生液體燃燒等無陰燃階段的火災,需要對火焰做出快速反應的場所。




海灣消防安全有限公司主營:GST海灣消防報警設備銷售,消防工程施工改造,氣體滅火、電氣/漏電火災、消防水系統施工安裝,售后維修保養,檢測,調試,海灣消防網站:http://www.zzjqdkj.com/;海灣消防服務熱線:4006-598-119
本頁關鍵詞:
技術資料更多 >>

火焰探測器應用場所
火災時有強烈的火焰輻射,可能發生液體燃燒等無陰燃階段的火災,需要對火焰做出快速反應的場所。




本頁關鍵詞: