史上最完善消防控制室值班操作手冊(收藏備用)

目錄
|
一、制度匯編 二、消防控制室火災報警控制器每日維護操作步驟 三、消防控制室應急處置步驟 四、消防安全檢查、巡查 五、自動消防設施定期檢測步驟 六、火災緊急廣播標準文本 七、消防控制室滅火和應急疏散預案 八、建筑自動消防設施設備維護保養協議范本 九、消防控制室六項記錄范本 |
制度匯編
消防控制室日常管理制度
一、消防控制室工作人員應嚴格遵守消防控制室的各項安全操作規程和各項消防安全管理制度;
二、消防控制室實行24小時值班制度,消防控制室的主管部門應按月制定工作人員值班表;
三、消防控制室值班人員實行崗位資格制度,未經專業培訓并取得崗位資格的人員不得上崗;
四、消防控制室工作人員每班不得少于2人,其中一名為領班,負責控制室人員的管理及值班時緊急情況的處置;
五、消防控制室工作人員應提前10分鐘上崗,并做好交接班工作,接班人員未到崗前交班人員不得擅自離崗;
六、消防控制室工作人員要按時上崗,并堅守崗位,盡職盡責,不得脫崗、替崗、睡崗,嚴禁值班前飲酒,因確有特殊情況不能到崗的,應提前向單位主管領導請假,經批準后,由同等職務的人員代替值班;
七、應在消防控制室的入口處設置明顯的標志;
八、消防控制室應設置一部外線電話及火災事故應急照明、滅火器等消防器材;
九、消防控制室工作人員要愛護消防控制室的設施,保持控制室內的衛生;
十、嚴禁無關人員進入消防控制室,隨意觸動設備;
十一、消防控制室內嚴禁存放易燃易爆危險物品和堆放與設備運行無關的雜物;
十二、消防控制室內嚴禁吸煙或動用明火。
消防控制室值班制度
一、消防控制室應設置固定的值班人員,確保24小時有人值班,且每班不少于2人、每班連續工作不超過12小時。
二、值班人員應在上崗前經過專門培訓,熟悉建筑自動消防設施的原理和操作規程,并經過職業資格培訓考試合格,持證上崗。
三、消防控制室值班人員應對消防控制室設備及通訊器材等要經常檢查,定期做好系統功能試驗,確保消防設施各系統狀況良好。做好交接班工作,認真填寫值班記錄及系統運行登記表和控制器日檢登記表。確保火災自動報警系統、滅火系統和其他聯動控制設備處于正常工作狀態,不得將應處于自動狀態的設在手動狀態;確保高位消防水箱、消防水池、氣壓水罐等消防儲水設施水量充足,確保消防泵出水管閥門、自動噴水滅火系統管道上的閥門常開;確保消防水泵、防排煙風機、防火卷簾等消防用電設備的配電柜啟動開關處于自動位置。
四、負責對各種消防控制設施的監視和運用,不得擅離職守,做好日常檢查和操作等工作;值班人員對火災報警控制器進行檢查、交接班時,應填寫《消防控制室值班記錄表》的相關內容。值班期間每2h記錄一次消防控制室內消防設備的運行情況,及時記錄消防控制室內消防設備的火警或故障情況。
五、消防控制室值班人員應堅守崗位,嚴禁脫崗,未經專業培訓的無證人員不得上崗。
六、值班時間嚴禁睡覺、喝酒,不得聊天、打私人電話,不準在控制室會客,嚴禁非工作人員進入控制室。
七、未經當地公安消防機構同意,值班人員不得擅自關閉火災自動報警及自動滅火系統。
消防控制室交接班制度
一、按班次要求。準時到崗,到崗后逐項交接。
二、交接項目
(1)自動消防設施系統是不是處于正常運行狀態;
(2)上個班次發生的報警點及解決情況;
(3)有無重大設備故障;
(4)交接設備操作情況;
(5)戶籍化管理系統錄入情況;
(6)各項通知及其他情況.
三、交接班過程中,交接雙方要逐項認真填寫消防控制室值班記錄、系統運行登記表和控制器日常檢登記表并簽字確認,消防控制室值班記錄和存檔備查的相關資料。
消防控制室值班人員職責
一、熟悉消防監控系統及聯動功能,熟練掌握各類消防控制設備操作規程,并能排除一般故障,保證系統正常運行。
二、嚴守工作崗位,認真負責地對各種消防控制設備的運行情況進行監控,并做好日常檢查、操作等工作。
三、熟悉本單位的消防報警處置程序并熟練操作有關消防設備。
四、一旦出現報警信號,應嚴格按消防報警處置程序進行處置。
五、對消防控制室設備及通訊器材等要進行經常性的檢查,定期作好系統功能實驗,協助技術人員做好修理、維護工作,不得擅自拆除、挪用或停用,保證設備正常運行。
六、認真填寫相關消防設施運行記錄表,并做好交接班工作。
消防控制室人員培訓教育制度
為了提高單位員工消防安全意識,熟知必要的消防安全知識,杜絕火災的發生,制定本制度。
一、消防培訓內容包括學習有關消防法規、消防安全管理制度、保證消防安全的操作規程等;學習本崗位的火災危險性和防火措施;自動消防設施、滅火器材的性能、使用方法和操作規程;滅火和應急疏散預案的內容、操作程序。
二、應通過會議、培訓,制作墻報、宣傳欄、貼圖畫等方式進行消防安全教育。等多種形式開展經常性的消防安全教育與培訓。
三、單位設置消防宣傳專欄、消防宣傳公益廣告牌等固定消防宣傳設施,廣泛開展消防安全提示,提高員工的消防安全意識和技能水平。
四、經常開展消防培訓工作。單位每年對特殊崗位人員至少開展一次消防培訓,培訓結束后進行理論及現場操作考試。
消防控制室設施管理制度
一、室內消火栓系統、火災自動報警系統、自動噴水滅火系統、防排煙系統等自動消防設施應該定期檢測、調試、維修和更換,并按時認真填寫檢查、檢測、維修保養記錄。
二、每年應對建筑消防設施進行全面檢查測試,并出具檢測報告,存檔備查。
三、消控值班人員或消防安全管理人每天對建筑內消防設施進行巡查,檢查消防設施的完好情況。
四、消控值班人員每天對泵房、報警閥間、排風機房等設施進行檢查,發現異常情況,及時處理并上報。
五、未經公安消防機構同意,不得擅自停用消防設施。
消防控制室資料管理制度
消防控制室內應保存下列紙質和電子檔案資料:
1、建(構)筑物竣工后的總平面布局圖、建筑消防設施平面布置圖、建筑消防設施系統圖及安全出口布置圖、重點部位位置圖等;
2、消防安全管理規章制度、應急滅火預案、應急疏散預案等;
3、消防安全組織結構圖,包括消防安全責任人、管理人、專職、義務消防人員等內容;
4、消防安全培訓記錄、滅火和應急疏散預案的演練記錄;
5、值班情況、消防安全檢查情況及巡查情況的記錄;
6、消防設施一覽表,包括消防設施的類型、數量、狀態等內容;
7、消防系統控制邏輯關系說明、設備使用說明書、系統操作規程、系統和設備維護保養制度等;
8、設備運行狀況、接報警記錄、火災處理情況、設備檢修檢測報告等資料,這些資料應能定期保存和歸檔。
火災報警控制器每日維護操作步驟
第一步:系統檢查。啟動系統自檢功能,對面板上所以的指示燈、顯示器和音響器件進行功能檢查。
第二步:設置檢查。
(1)啟動方式檢查:檢查系統啟動方式,應設置為“自動允許”,在戶用設置中按下“啟動方式”顯示為,1手動允許,可在主機上手動啟動消防設備;2自動允許,手動觸發消防報警按鈕系統可自動動作;3手動禁止,無法在主機上操作。一般應選擇“自動允許”工作狀態。
(2)工作狀態檢查:將系統設置為“監控工作狀態”。
(3)打印設置檢查:一般應將打印機設置為“即時打印”工作狀態。
第三步:目視聯動主機屏幕顯示是否為“系統正常”,火警燈和故障燈是否點亮。
第四步:屏蔽檢查。檢查火災自動報警系統屏蔽的情況,查明屏蔽原因,核實屏蔽操作人員,做好詳細記載,及時向消防控制室主管人員報告并修復屏蔽區域。
第五步:運行檢查。查看系統運行記錄和火警記錄,核查是否與實際情況一致,核實有關設施設備是否處于伺應狀態。
第六步:功能測試。測試消防泵、防排煙風機等重要的消防設施設備啟動情況,并記錄有關情況。
消防控制室應急處置程序
消防控制室的值班應急程序應符合下列要求:
(1) 接到火災警報后,值班人員應立即以最快方式確認;確認屬于誤報時,查找誤報原因并填寫《建筑消防設施故障維修記錄表》。
(2)火災確認后,值班人員應立即確認火災報警聯動控制開關處于自動狀態,同時撥打“119”報警,報警時應說明著火單位地點、起火部位、著火物種類、火勢大小、報警人姓名和聯系電話;
(3)值班人員應立即啟動單位內部應急疏散和滅火預案,并同時報告單位負責人,單位消防安全責任人接到報告后應立即趕赴現場;
(4) 正常工作狀態下,不應將自動噴水滅火系統、防煙排煙系統和聯動控制的防火卷簾等防火分隔設施設置在手動控制狀態。其他消防設施及其相關設備如設置在手動狀態時,應有在火災情況下迅速將手動控制轉換為自動控制的可靠措施。
(5)當發生火警時,首先應按“消音”鍵中止警報聲。然后應根據控制器的報警信息檢查發生火警的部位,確認是否有火災發生;若確認有火災發生,應根據火情采取相應措施。
(6)應急處置流程圖
例如:
◆啟動報警現場的聲光警報器發出火警聲光提示,通知現場人員撤離;
◆撥打消防報警電話報警;
◆啟動消防滅火設備等;
◆若為誤報警,應采取如下措施:
◆檢查誤報火警部位是否灰塵過大、溫度過高,確認是否是由于人為或其它因素造成誤報警;
◆按“復位”鍵使控制器
火災自動報警控制器故障及異常處理
1、故障與異常處理
當發生故障時,首先應按“消音”鍵中止警報聲。然后應根據控制器的故障信息檢查發生故障的部位,若確認有故障發生,確認有故障發生,應根據情況采取相應措施:
◆當報主電故障時,應確認是否發生市電停電,否則檢查主電源的接線,熔斷器是否發生斷路,主電斷電情況下,備電可以連續供電8小時;
◆當報備電故障時,應檢查備用電池的連接器及接線;當備用電池連續工作時間超過8小時后,也可能因電壓過低而報備電故障;
◆若現場設備故障,應及時維修,若因特殊原因不能及時排除的故障,應將其隔離,待故障排除后再利用設備確定釋放功能將設備恢復。
◆當發生故障的原因不明或無法恢復時,請盡快通知單位或廠家進行維修。
◆若系統發生異常的聲音、光指示、氣味等情況時,應立即關閉電源,并盡快通知安裝單位或廠家。
2、啟動/停動
當確認發生火警時,可通過手動方式快速啟動消防滅火設備。首先應確認該設備為總線制設備還是多線制設備。
◆總線制設備:根據手動消防啟動盤的透明窗內的提示消息找到要啟動的設備對應單元,按下這個單元的手動鍵,命令燈點亮,啟動命令發出。若再次按下該鍵則命令燈熄滅,啟動命令被終止;
◆多線制設備:根據多線制控制盤面板上的標記找到要啟動的設備對應單元,按下這個單元的手動鍵,命令燈點亮,啟動命令發出。若該設備為電平控制方式,再次按此該鍵則命令燈熄滅,啟動命令被終止;若該設備為脈沖控制方式,需找到停動該設備對應的單元,并按下這個單元的手動鍵,啟動命令被終止;
3、鍵盤解鎖
控制器開機默認為鎖鍵狀態,若進行命令功能(除“自檢”“消音”“記錄檢查”鍵外)操作,液晶屏顯示一個要求輸入密碼的畫面,此時輸入正確的用戶密碼并按下“確認”鍵,才可繼續操作,同時完成鍵盤解鎖。
4、保護備電
當使用備電供電時,應注意供電時間不應超過8小時,若超過8小時應關閉控制器的備用開關,待主電恢復時再打開,以防蓄電池損壞。
消防安全巡查、檢查
1、 一般要求
(1)建筑消防設施的巡查應由歸口管理消防設施的部門或單位實施,按照工作、生產、經營的實際情況,將巡查的職責落實到相關工作崗位。
(2)從事建筑消防設施巡查的人員,應通過消防行業特有工種職業技能鑒定,持有初級技能以上等級的職業資格證書。
(3) 建筑消防設施巡查應明確各類建筑消防設施的巡查部位、頻次和內容。巡查時應填寫《建筑消防設施巡查記錄表》。巡查時發現故障,應按第8章要求處理。
2、建筑消防設施巡查頻次應滿足下列要求:
(1)公共娛樂場所營業時,應結合公共娛樂場所每2h巡查一次的要求,視情況將建筑消防設施的巡查部分或全部納入其中,但全部建筑消防設施應保證每日至少巡查一次;
(2)消防安全重點單位,每日巡查一次;
(3) 其他單位,每周至少巡查一次。

自動消防設施定期檢測步驟
一、每月由消防安全管理人組織對自動滅火系統、火災自動報警系統、防排煙系統等進行檢查、調試,做到勤檢查。
二、每半年對消防水泵等消防設施進行一次全面維護保養。
三、每年對煙(溫)感探測器進行一次全面維護。
四、手動報警按鈕每月抽檢全場10%,一年全檢一次。
五、末端試水每月抽撿一次。
六、每月對市政供水及消防水池、水箱情況檢查一次。
七、噴淋泵、消火栓泵及穩壓泵每月啟動調試一次。
八、每月對送風、排煙系統測試一次。
九、每周對安全疏散指示標志、應急照明檢查一次。
十、對檢測情況進行記錄,對發現的問題及時與本單位工程部或維保單位聯系修復和更換。
火災緊急廣播標準文本
大家請注意,現在播送緊急通知。本單位(部位)發現火災,我們正在緊急處置。請大家不要驚慌,服從工作人員的指揮,按疏散指示標志指示的方向,有序疏散。不要使用電梯,遇煙請盡量彎腰或匍匐前進,謝謝。
消防控制室滅火和應急疏散預案
(1)火災確認后,必須立即將火災報警聯動控制開關轉入自動狀態,并撥打“119”火警電話報警;
(2)消防水泵房的控制柜應當打到“自動”狀態;
(3)設備報警時,值班人員不能全部離開崗位到現場確認或處置火災;
(4)電梯迫降到首層;
(5)切斷非消防電源;
(6)消控室聯動控制的消防設備有哪些;
(7)事故廣播的順序要求。
建筑自動消防設施設備維護保養協議
甲方:
乙方:
依據《中華人民共和國合同法》、《中華人民共和國消防法》、《特種設備安全監督條例》、《建筑消防設施的維護管理》及其他有關規定,甲乙雙方遵循平等、自愿、公平和誠實信用的原則,就甲方消防系統設備(火災自動報警及其聯動系統、自動噴水滅火系統、消防栓系統、防排煙系統、防火門防火卷簾等)的日常維護保養有關事宜協商訂立本協議。
一、甲方每年支付人民幣大寫 (¥ 元)給乙方作為維保工費。付款時間為協議簽訂后十日內一次性付清。
二、維護保養內容:
1、乙方每月對該系統進行一次巡檢,填寫巡檢記錄表及時向甲方匯報巡檢情況,并及時對設備所出現的情況進行維護,如需更換設備,由甲方承擔設備費用,乙方進行更換及調試。
2、甲方應配合乙方每次巡檢并及時提供更換設備的費用,并在巡檢記錄表上簽署意見。
3、甲乙雙方往來函件采取簽到備案制,及時做好記錄。
4、乙方對甲方維護的自動消防設施,當月錄入甲方“戶籍化管理系統”的“消防設施維保備案”,并協助甲方錄入維護“戶籍化管理系統”。
三、雙方權利及履行義務:
(一)甲方權利:
1、有權監督乙方按照合同約定履行維護保養義務,發出故障通知或提出建議。
2、有權要求乙方保障設備的正常運行。
(二)甲方義務:
1、甲方應當對每臺設備建立完整的安全技術擋案,并供乙方查詢。簽訂合同前應當向乙方提供如下資料或復印件:
(1)產品合格證;
(2)設備運行全部記錄;
(3)故障及事故記錄;
(4)特種設備登記卡;
(5)上年度的檢測報告。
2、建立設備安全運行管理制度,保證設備的用電、消防、防雷、通道、電話通訊;并保證機房無漏水、滲水現象。
3、配備設備安全管理人員負責設備的日常安全管理。
(1)負責設備及機房鑰匙的使用管理;
(2)負責對乙方的維護保養記錄、修理記錄簽字確認;
(3)負責對乙方提交的設備安全隱患提示單簽字確認;
(4)如果更換設備安全管理人員,應當及時通知乙方。
4、應當制定設備事故應急防范措施和救援預案并定期演練。
5、在設備使用過程中發現故障或異常情況應當立即停止使用,并及時通知乙方。
6、除乙方無法解決的情況外,未經乙方書面許可不得允許非乙方人員從事與設備維護保養有關的工作。
7、應當為乙方提供維護保養所需的工作環境。
(三)乙方權利:
1、有權要求甲方提供維護保養所需的工作環境及相關資料。
2、有權拒絕甲方提出的影響設備安全運行的要求。
(四)乙方義務:
1、接到甲方故障通知后,應當立即趕赴現場進行處理。
2、作業中應當負責落實現場安全防護措施,保證作業安全。
3、向甲方提出合理化建議并每月向甲方書面報告所維護保養設備的運行情況、零部件使用情況、易損件的更換情況及設備更換修理要求。
4、建立回仿制度(包括工作人員服務態度、維修質量、是否按照規定實施維護保養等),反饋意見書復印件需交由甲方存檔備查。
5、應當妥善保管設備相關資料,合同續簽前甲乙雙方進行一次資料核對。
6、不得以任何形式分包、轉包。
四、違約責任
1、一方當事人未按約定履行義務給對方造成直接損失的,應當承擔賠償責任。
2、一方當事人無法繼續履行合同的,應當及時通知另一方,并由責任方承擔因合同解除而造成的損失。
3、甲方無正當理由未按照約定期限支付費用超過30日的,每延誤一日應當向乙方支付延誤部分費用 %的違約金。
4、乙方的維護保養工作不符合協議約定的維護保養標準或要求的,乙方應當返工,并按照 標準支付違約金。
五、協議的解除
1、甲乙雙方協商一致,可以解除合同。
2、任何一方嚴重違約導致協議無法履行的,另一方可以解除協議,此外協議期內任何一方不得單方面解除協議。
六、爭議解決辦法
本協議在履行過程中發生的爭議,由雙方當事人協商解決或向有關部門申請調解,協商、調解不成的可以向當地法院起訴解決。
七、其它約定
1、重大維修、改造或甲方要求乙方提供本協議約定以外的增值服務的,雙方可另行簽訂施工合同。
2、維護保養記錄是記載設備運行、維護、保養的依據。每臺設備均應當建立獨立的維護保養記錄。維護保養記錄應當一式三份,甲乙雙方各保存一份、報消防監督機構一份。普通維修、重大維修、改造協議與搶修記錄均應當與維護保養記錄一并保存。
3、甲方在日常管理中如發現消防設施出現異常或故障時應及時通知乙方。如甲方在運行過程中沒有及時告知乙方,設備所出現的問題造成的后果由甲方承擔。如甲方告知乙方后,乙方沒有及時處理所造成的后果由乙方承擔。如乙方告知設備應及時維護及更換,甲方沒有及時決定所造成的后果由甲方承擔。
八、本協議從 年 月 日起至 年 月 日止。為確保該系統正常運行,雙方應共同遵守、履行以上各條款。
九、本協議自雙方簽字蓋章后生效。生效后,雙方對協議內容的變更或補充應當采取書面形式,并經雙方簽字確認,作為本協議的附件。本協議一式三份,甲乙雙方各執壹份,報消防大隊備案一份。
附件:
1、消防系統日常維護保養及更換設備報價單
2、建筑消防設施測試記錄表
3、維護保養單位資質復印件和委托書
甲方(簽章): 乙方(簽章):
負責人: 負責人:
年 月 日 年 月 日
建筑消防設施巡查、維護保養、測試記錄表
被維保單位(建筑名稱):
巡查維保測試時間: 年 月 日

注:
1、情況正常在“實測記錄”欄中標注“正常”;
2、發現的問題或存在故障應在“實測記錄”欄中填寫,并及時處置;當場不能處置的要填報《建筑消防設施故障處理登記表》;
3、本表為樣表,單位可根據建筑消防設施實際情況制表。(本記錄一式三份,甲方、乙方、消防機構各一份)
消防控制室六項記錄范本
一、消防控制室交接班記錄填表說明
1、消防控制室實行每日24小時專人值班制度,應嚴格實行交班制度,并填表。
2、消防控制室值班人員交接時間填寫應精確到分鐘。
3、交班人應將值班期間出現的各種狀況告之接班人,并應將值班記錄的相關臺賬交給接班人,在交接請款中予以注明。
4、接班人在確認設備運行情況及收到相關記錄臺賬后,填寫接班人意見。

二、建筑消防設施故障處理記錄填寫說明
1、消防設備、器材應根據使用場所的環境條件和產品的技術性能有哀求及時進行保養和更換,對易腐蝕生銹的消防設備、管道、閥門應定期清潔、除銹、住潤滑劑。
2、檢查發現建筑消防設施存在問題和故障的,實施檢查的人員必須向單位消防安全管理人報告,并填表。
3、對建筑消防設施存在的問題和故障,當場有條件解決的應立即解決;當場沒有條件解決的,應在24小時內解決;需要由供應商或者廠家解決,不影響系統正常工作做的應在10個工作日內解決,影響系統正常工作的應在5個工作日內解決,恢復系統正常工作狀態。
4、故障排除后,應由消防安全管理人簽字認可,故障處理記錄檔備查。

三、建筑消防設施聯動檢查記錄填寫說明
1、建筑消防設施的聯動檢查應當每年至少一次,主要對建筑消防設施系統的聯動控制功能進行綜合檢查、評定,并填表。
2、設有自動消防系統的賓館、飯店、商場、市場、公共娛樂場所等人員密集場所、易燃易爆單位以及其他一類高層公共建筑等消防安全重點單位的年度聯動檢查記錄應在每年的12月30日之前,報當地公安消防機構備案。
3、情況正常在“檢查結果”欄中標注“正常”;發現的問題或存在故障應在“存在問題或故障處理情況”欄中填寫,并及時處置;當場不能處置的要填報《建筑消防設施故障處理記錄》;其他需要說明的情況在“檢查說明”欄填寫。

四、建筑消防設施單項檢查記錄填寫說明
1、建筑消防設施的單項檢查應當每月至少一次,并填表。
2、表格所列項目情況正常在“實測記錄”欄中標注“正常”。
3、發現的問題或存在故障在“實測記錄”欄中填寫,并及時處置;當場不能處置的要填報《建筑消防設施故障處理記錄》。

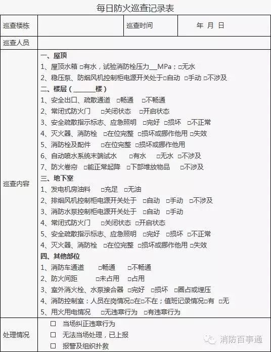
五、建筑消防設施巡查記錄填寫說明
1、建筑消防設施巡查應明確各類建筑消防設施巡查部位,巡查應當每周至少一次,并填表。依法開展每月防火巡查的單位和設有電子巡查更系統的單位,應將建筑消防設施巡查部位納入其中。
2、表格所列各項情況正常打“√”,存在問題或故障的打“×”。
3、對發現的問題應及時處理,當場不能處置的要填報《建筑消防設施故障處理記錄》。

六、消防控制室值班記錄填寫說明
1、消防控制室的設備應當實行每日24小時專人值班制度,確保及時發現并準確處置火災和故障報警。
2、消防控制室值班人員應當在崗在位,認真記錄控制器日行情況,每日檢查火災報警控制器的自檢、消音、復位功能以及主備電源切換規能,并填寫附表的相關內容。
3、正常工作狀態下,報警聯動控制設備應處于自動控制狀態,若設置在手動控制狀態。應有確保火災報警探測器報警后,能迅速確認火警并將手動控制轉換為自動控制的措施,但嚴禁將自動噴水滅火系統和聯動控制的防火卷簾等防火分隔設施設置在手動控制狀態。
4、附表中各項目情況正常打“√”,存在問題或故障的打“×”;對發現的問題應及時處理,當場不能處置的要填報《建筑消防設施故障處理記錄》。

海灣消防安全有限公司主營:GST海灣消防報警設備銷售,消防工程施工改造,氣體滅火、電氣/漏電火災、消防水系統施工安裝,售后維修保養,檢測,調試,海灣消防網站:http://www.zzjqdkj.com/;海灣消防服務熱線:4006-598-119
本頁關鍵詞:


蘇公網安備32058102002148號