海灣消防百科|關鍵時刻能救命,建筑火災逃生避難器材配備指南

建筑火災逃生避難器材是在發生建筑火災的情況下,遇險人員逃離火場時所使用的輔助逃生器材(如逃生緩降器、逃生梯、逃生滑道等)。一旦發生火災,這些逃生避難器材將發揮關鍵作用,成為火場中的“救命稻草”。那么,這些器材該如何配備呢?
1、按器材結構可分為:
(1)繩索類:如逃生緩降器、應急逃生器、逃生繩;
逃生緩降器也稱救生緩降器,是一種使用者靠自重以一定的速度自動下降并能往復使用的逃生器材。
應急逃生器指的是使用者靠自重以一定的速度下降且具有剎停功能的一次性使用的逃生器材。
逃生繩是供使用者手握滑降逃生的纖維繩索。
(2)滑道類:如逃生滑道;
逃生滑道是使用者靠自重以一定的速度下滑逃生的一種柔性通道。
(3)梯類:如固定式逃生梯、懸掛式逃生梯;
固定式逃生梯和建筑物固定連接,使用者靠自重以一定的速度自動下降并能循環使用的一種金屬梯。
懸掛式逃生梯展開后懸掛在建筑物外墻上,供使用者自行攀爬逃生的一種軟梯。
(4)呼吸器類:如消防過濾式自救呼吸器、化學氧消防自救呼吸器。
自救呼吸器是消防過濾式自救呼吸器和化學氧消防自救呼吸器的統稱。
2、按器材工作方式可分為:
(1)單人逃生類:如逃生緩降器、應急逃生器、逃生繩、懸掛式逃生梯、消防過濾式自救呼吸器、化學氧消防自救呼吸器等;
(2)多人逃生類:如逃生滑道、固定式逃生梯等。
1、適用場所
(1)繩索類、滑道類或梯類等逃生避難器材適用于人員密集的公共建筑的二層及二層以上樓層。
(2)呼吸器類逃生避難器材適用于人員密集的公共建筑的二層及二層以上樓層和地下公共建筑。
2、適用樓層(高度)
(1)逃生滑道、固定式逃生梯應配備在不高于60m的樓層內;逃生緩降器應配備在不高于30m的樓層內;懸掛式逃生梯、應急逃生器應配備在不高于15m的樓層內;逃生繩應配備在不高于6m的樓層內。地上建筑可配備過濾式自救呼吸器或化學氧自救呼吸器,高于30m的樓層內應配備防護時間不少于20min的自救呼吸器。地下建筑應配備化學氧自救呼吸器。逃生避難器材配備樓層(高度)見下表。
(2)其他逃生避難器材的配備樓層(高度)參照國家指定質量檢驗機構出具的檢驗報告確定。

3、配備數量
(1)逃生避難器材的配備數量應滿足器材可救助人數之和不小于逃生避難人數的要求。
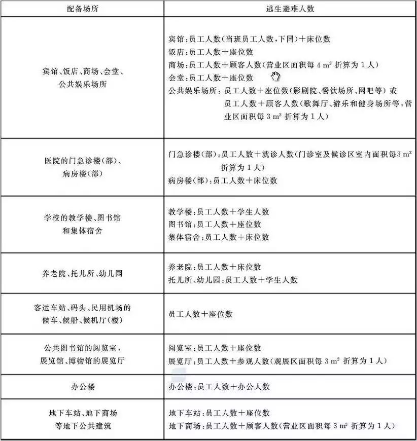
(2)各類場所的逃生避難人數及逃生避難器材可救助人數的計算方法參見下表。


4、配備數量的減免
當建筑物的設計符合GB 50016的要求,并且按GA 654的要求進行管理時,其配備的逃生避難器材可相應減少。
5、變更
當建筑物的用途發生變更或建筑物內的人員數量、建筑結構、裝修、消防系統發生改變時,應重新確定該建筑物內逃生避難器材的配備。
6、產品要求
配備在建筑物內的逃生避難器材應為通過國家指定質量檢驗機構檢驗合格的產品。逃生避難器材的實際使用高度不得超出國家指定質量檢驗機構出具的檢驗報告中的參數范圍。
1、安裝位置
(1)逃生緩降器、逃生梯、逃生滑道、應急逃生器、逃生繩應安裝在建筑物袋形走道盡頭或室內的窗邊、陽臺凹廊以及公共走道、屋頂平臺等處。室外安裝應有防雨、防曬措施。
(2)逃生緩降器、逃生梯、應急逃生器、逃生繩供人員逃生的開口高度應在1.5m以上,寬度應在0.5m以上,開口下沿距所在樓層地面高度應在1m以上。
(3)自救呼吸器應放置在室內顯眼且便于取用的位置。
2、安裝方式
(1)逃生滑道的入口圈、固定式逃生梯應安裝在建筑物的墻體、地面及結構堅固的部分。逃生緩降器、應急逃生器、逃生繩應采用安裝連接栓、支架和墻體連接的固定方式,連接強度應滿足相應設計要求。懸掛式逃生梯應采用夾緊裝置與墻體連接,夾緊裝置應能根據墻體厚度進行調節,除固定式逃生梯外其他產品應設置在專用箱內。
(2)逃生避難器材在其安裝或放置位置應有明顯的標志,并配有燈光或熒光指示。
(3)逃生緩降器、逃生梯、逃生滑道、應急逃生器、逃生繩等產品的使用說明或使用方法簡圖應固定在產品使用位置,自救呼吸器產品使用說明或使用方法簡圖應在其產品外包裝上。
(4)逃生緩降器、懸掛式逃生梯、逃生滑道、應急逃生器、逃生繩展開后不應和建筑物有干涉現象,逃生緩降器、應急逃生器、逃生繩的繩索垂線與建筑物外墻間的距離應大于0.2m,固定式逃生梯的踏板以及逃生滑道的外側與建筑物外墻間的距離應大于0.3m。
(5)逃生緩降器、逃生梯、逃生滑道、應急逃生器、逃生繩安裝時在水平方向應保持一定間隔。逃生緩降器、應急逃生器和逃生繩的繩索垂線間距以及逃生梯、逃生滑道外側間距應大于1.0m,以防止使用過程中的相互干涉。
(6)逃生緩降器、應急逃生器、逃生繩的安裝高度應距所在樓層地面1.5m~1.8m;逃生滑道進口的高度應距所在樓層地面1.0m以內。
(7)完全展開后的逃生緩降器和應急逃生器的繩索底端、懸掛式逃生梯最底端的梯蹬、固定式逃生梯最底端的踏板,逃生繩的底端距地面的距離應在0.5m以內,逃生滑道袋體末端距地面的距離應在1.0m以內。
3、其他逃生避難器材的安裝位置和安裝方式應滿足相應設計及安全使用要求。
1、周期
逃生避難器材安裝后應定期檢查。檢查周期不應超出一個月。
2、內容
(1)器材是否丟失或損毀。
(2)器材的使用說明或使用方法簡圖是否完好無損。
(3)器材的繩索、編織物及橡膠制品是否出現霉蛀、老化或破損。
(4)器材的金屬部件和連接栓、支架等是否出現損傷、銹蝕或焊縫開裂等現象。
(5)器材是否出現卡阻。
(6)器材的緊固件有無明顯松動。
(7)自救呼吸器真空包裝有無損傷、貯氣袋是否出現鼓起。
(8)器材是否超出產品有效期。
3、處理
出現任何異常現象的逃生避難器材均應立即停用整修。整修期間應設置可救助人數不低于原有器材的逃生避難器材。
逃生避難器材中的繩索、編織物、橡膠制品等易損及易老化件應定期更換。更換周期參見相關產品的技術標準及產品使用說明,更換時應使用原廠部件。
1、逃生避難器材在下列情況下必須報廢:
(1)金屬件出現嚴重腐蝕或變形;
(2)達到器材使用年限時。
2、報廢的逃生避難器材應進行破壞性解體處理,禁止繼續使用。
智淼君安(江蘇)消防工程技術有限公司http://www.zzjqdkj.com/海灣消防安全有限公司主營:GST海灣消防報警設備銷售,消防工程施工改造,氣體滅火、電氣/漏電火災、消防水系統施工安裝,售后維修保養,檢測,調試,海灣消防網站:http://www.zzjqdkj.com/;海灣消防服務熱線:4006-598-119
本頁關鍵詞:
上一篇:《民族品牌與您共創經典—海灣經典案例介紹》(北京) 下一篇:不忘初心 勇敢前行


蘇公網安備32058102002148號