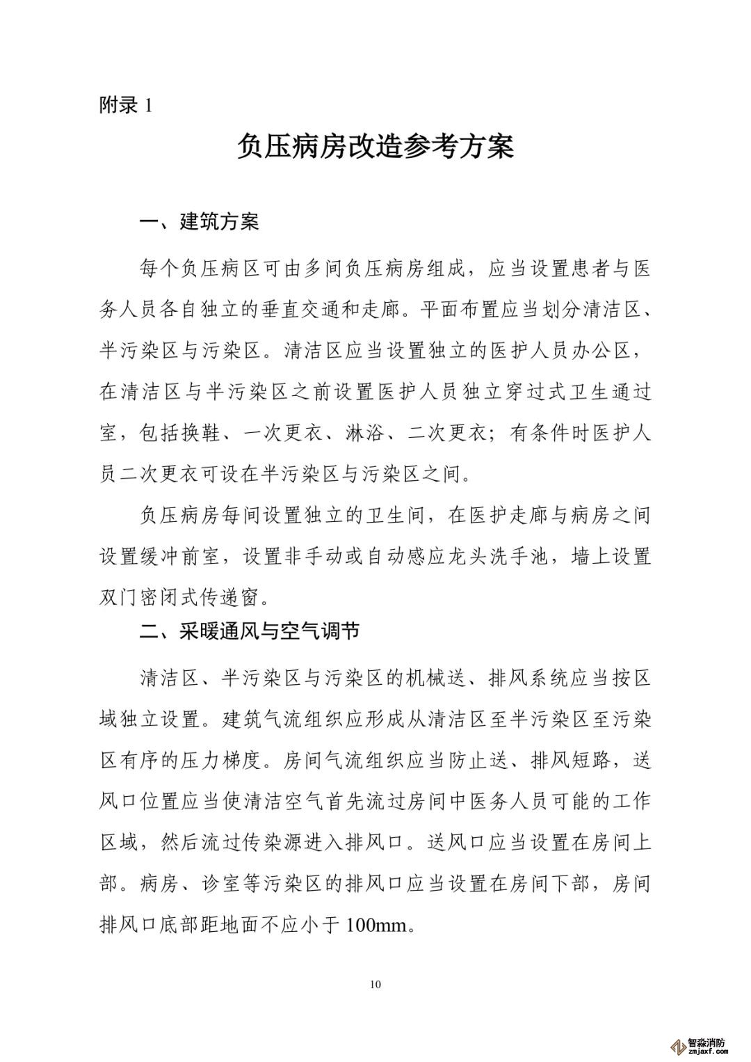
住建部:新型冠狀病毒肺炎應急救治設施設計導則(試行)

關于印發新型冠狀病毒肺炎應急救治設施設計導則(試行)的通知
國衛辦規劃函﹝2020﹞111號
各省、自治區、直轄市及新疆生產建設兵團衛生健康委、住房城鄉建設廳(委、局):
為加強對收治新型冠狀病毒肺炎患者救治設施的改造、新建工作的指導,現將《新型冠狀病毒肺炎應急救治設施設計導則(試行)》印發你們,供參考。請各地結合工作實際,做好統籌規劃,精準調配醫療資源,調整現有醫療設施功能,通過院區功能調整、設施改造等多種方式,全力保障疫情救治需要。
附件:新型冠狀病毒肺炎應急救治設施設計導則(試行)
中華人民共和國國家衛生健康委員會辦公廳
中華人民共和國住房和城鄉建設部辦公廳
2020年2月8日
(信息公開形式:主動公開)
附件:
新型冠狀病毒肺炎應急救治設施設計導則(試行)
(點擊圖片,可放大觀看)

















海灣消防安全有限公司主營:GST海灣消防報警設備銷售,消防工程施工改造,氣體滅火、電氣/漏電火災、消防水系統施工安裝,售后維修保養,檢測,調試,海灣消防網站:http://www.zzjqdkj.com/;海灣消防服務熱線:4006-598-119
本頁關鍵詞:
上一篇:關于消防給排水工程方面的圖文詳解,絕對實用! 下一篇:有關消防泵啟動的相關資料整合
技術資料更多 >>


蘇公網安備32058102002148號