消防產品器材現場檢查干粉滅火設備
6.5.1 干粉滅火系統
6.5.1.1 檢查項目
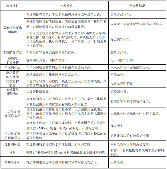
檢查項目、技術要求和不合格情況見表44。
6.5.1.2.1 系統銘牌標志檢查
檢查系統是否有永久性標志,標志內容是否符合標準要求。
6.5.1.2.2 介質流向標識檢查
檢查單向閥、選擇閥閥體上是否有永久性介質流動方向標識。
6.5.1.2.3 結構檢查
6.5.1.2.3.1 檢查系統是否設有自動、手動和機械應急操作三種啟動形式。
6.5.1.2.3.2 檢查系統管道是否設有吹掃裝置,設置是否符合要求。
6.5.1.2.3.3 檢查噴嘴端否有防塵帽。
6.5.1.2.3.4 檢查壓力顯示裝置是否具有防止粉堵的有效保護措施。
6.5.1.2.4 安全防護裝置
檢查干粉貯存容器、容器閥、集流管上是否設有安全保護裝置。
6.5.1.2.5 材料
檢查噴嘴、干粉噴槍的材料是否由耐腐蝕材料制造,其中噴孔部分是否由耐腐蝕的金屬材料制造。
6.5.1.2.6 手動操作性能
檢查容器閥是否具有手動操作;用手操作選擇閥手動機構,是否能打開選擇閥。
6.5.1.2.7 驅動器
6.5.1.2.7.1 對于電磁型驅動器,將電磁型驅動器的電磁閥卸下,施加額定工作電壓啟動電磁閥,檢查電磁閥能否動作可靠。試驗后應將電磁閥復原。
6.5.1.2.7.2 對于電爆型驅動器,在有備用電爆元件的前提下進行本項檢查。將電爆型驅動器卸下,施加額定工作電壓,檢查電爆型驅動器是否動作可靠。試驗后應換上新的電爆元件。
6.5.1.2.8 系統檢漏裝置要求
采用稱重裝置檢漏的,將滅火劑瓶組輕輕抬起,檢查檢漏裝置是否能發出報警。
6.5.1.2.9 壓力顯示器檢查
檢查壓力顯示器標度盤是否按要求設置紅綠分區、分區是否合理、是否刻度和數字標識、標度盤標志是否齊全。
6.5.1.3 檢測器具
24 V電源或220 V電源(根據零部件的要求選擇電源)。
6.5.2 懸掛式干粉滅火裝置
6.5.2.1 檢查項目
檢查項目、技術要求和不合格情況見表45。
6.5.2.2 檢查方法
6.5.2.2.1 銘牌
檢查是否有標牌,標牌內容是否齊全。
6.5.2.2.2 壓力顯示器
目測檢查。
檢查裝置是否具有泄壓裝置。
6.5.2.2.4 溫釋放組件外觀
檢查感溫釋放組件公稱動作溫度與色標是否符合要求。
6.5.2.2.5 信號反饋裝置
對于具有聯動啟動功能的裝置檢查是否設有信號反饋裝置。 智淼君安(江蘇)消防工程技術有限公司http://www.zzjqdkj.com/
海灣消防安全有限公司主營:GST海灣消防報警設備銷售,消防工程施工改造,氣體滅火、電氣/漏電火災、消防水系統施工安裝,售后維修保養,檢測,調試,海灣消防網站:http://www.zzjqdkj.com/;海灣消防服務熱線:4006-598-119
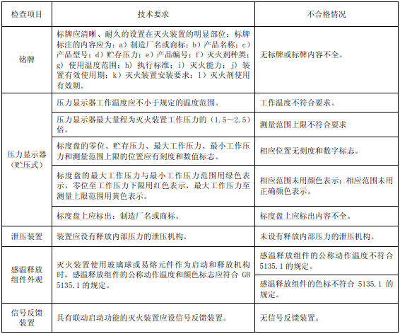
6.5.1.1 檢查項目
檢查項目、技術要求和不合格情況見表44。
表44
6.5.1.2 檢查方法
6.5.1.2.1 系統銘牌標志檢查
檢查系統是否有永久性標志,標志內容是否符合標準要求。
6.5.1.2.2 介質流向標識檢查
檢查單向閥、選擇閥閥體上是否有永久性介質流動方向標識。
6.5.1.2.3 結構檢查
6.5.1.2.3.1 檢查系統是否設有自動、手動和機械應急操作三種啟動形式。
6.5.1.2.3.2 檢查系統管道是否設有吹掃裝置,設置是否符合要求。
6.5.1.2.3.3 檢查噴嘴端否有防塵帽。
6.5.1.2.3.4 檢查壓力顯示裝置是否具有防止粉堵的有效保護措施。
6.5.1.2.4 安全防護裝置
檢查干粉貯存容器、容器閥、集流管上是否設有安全保護裝置。
6.5.1.2.5 材料
檢查噴嘴、干粉噴槍的材料是否由耐腐蝕材料制造,其中噴孔部分是否由耐腐蝕的金屬材料制造。
6.5.1.2.6 手動操作性能
檢查容器閥是否具有手動操作;用手操作選擇閥手動機構,是否能打開選擇閥。
6.5.1.2.7 驅動器
6.5.1.2.7.1 對于電磁型驅動器,將電磁型驅動器的電磁閥卸下,施加額定工作電壓啟動電磁閥,檢查電磁閥能否動作可靠。試驗后應將電磁閥復原。
6.5.1.2.7.2 對于電爆型驅動器,在有備用電爆元件的前提下進行本項檢查。將電爆型驅動器卸下,施加額定工作電壓,檢查電爆型驅動器是否動作可靠。試驗后應換上新的電爆元件。
6.5.1.2.8 系統檢漏裝置要求
采用稱重裝置檢漏的,將滅火劑瓶組輕輕抬起,檢查檢漏裝置是否能發出報警。
6.5.1.2.9 壓力顯示器檢查
檢查壓力顯示器標度盤是否按要求設置紅綠分區、分區是否合理、是否刻度和數字標識、標度盤標志是否齊全。
6.5.1.3 檢測器具
24 V電源或220 V電源(根據零部件的要求選擇電源)。
6.5.2 懸掛式干粉滅火裝置
6.5.2.1 檢查項目
檢查項目、技術要求和不合格情況見表45。
6.5.2.2 檢查方法
6.5.2.2.1 銘牌
檢查是否有標牌,標牌內容是否齊全。
6.5.2.2.2 壓力顯示器
目測檢查。
表45

6.5.2.2.3 泄壓裝置 
檢查裝置是否具有泄壓裝置。
6.5.2.2.4 溫釋放組件外觀
檢查感溫釋放組件公稱動作溫度與色標是否符合要求。
6.5.2.2.5 信號反饋裝置
對于具有聯動啟動功能的裝置檢查是否設有信號反饋裝置。 智淼君安(江蘇)消防工程技術有限公司http://www.zzjqdkj.com/
海灣消防安全有限公司主營:GST海灣消防報警設備銷售,消防工程施工改造,氣體滅火、電氣/漏電火災、消防水系統施工安裝,售后維修保養,檢測,調試,海灣消防網站:http://www.zzjqdkj.com/;海灣消防服務熱線:4006-598-119
本頁關鍵詞:
上一篇:消防產品現場檢查氣體滅火設備 下一篇:消防器材現場檢查滅火器
技術資料更多 >>


蘇公網安備32058102002148號